Solving Instagram Messaging Issues
Instagram is a powerful platform that allows users to connect, share, and communicate with others. However, users may sometimes encounter issues when trying to reply to specific messages. This can be frustrating, especially when Instagram is a crucial part of your social media strategy. In this blog post, we'll explore the reasons behind this issue and provide solutions to help you navigate through it.
Table of Contents
- Understanding the Issue: Inability to Reply to Specific Messages on Instagram
- Reasons Why You Can't Reply to Specific Messages on Instagram
- How to Reply to Specific Messages on Instagram
- Troubleshooting Steps for Instagram Messaging Issues
- Tips for Managing Your Instagram Account and Keeping Your Messages Safe
Understanding the Issue: Inability to Reply to Specific Messages on Instagram
Instagram's direct messaging feature is a convenient way to communicate with your followers. However, some users have reported that they are unable to reply to specific messages. This issue can occur due to various reasons, such as outdated app versions, account restrictions, or technical glitches. Understanding the root cause of this issue is the first step towards resolving it.

Reasons Why You Can't Reply to Specific Messages on Instagram
There are several reasons why you might be unable to reply to specific messages on Instagram. Here are a few common causes:
Outdated App Version
If you're using an outdated version of the Instagram app, you might face issues with some features, including the ability to reply to specific messages. Instagram frequently updates its app to introduce new features, improve existing ones, and fix bugs. Therefore, it's essential to keep your app updated to the latest version. You can do this by visiting the app store on your device and updating the Instagram app.
Account Restrictions
Instagram places restrictions on accounts that violate its community guidelines. If you've been reported for inappropriate behaviour or if you've violated Instagram's rules, you might face restrictions, including the inability to reply to specific messages. If this is the case, you'll need to contact Instagram support to resolve the issue.
Technical Glitches
Sometimes, technical glitches can prevent you from replying to specific messages on Instagram. This could be due to issues with your device, your internet connection, or Instagram's servers. In such cases, troubleshooting steps such as restarting your device, checking your internet connection, or reinstalling the Instagram app can help.
For more detailed information on how to address these issues, check out our comprehensive guide on how to fix Instagram messaging issues.

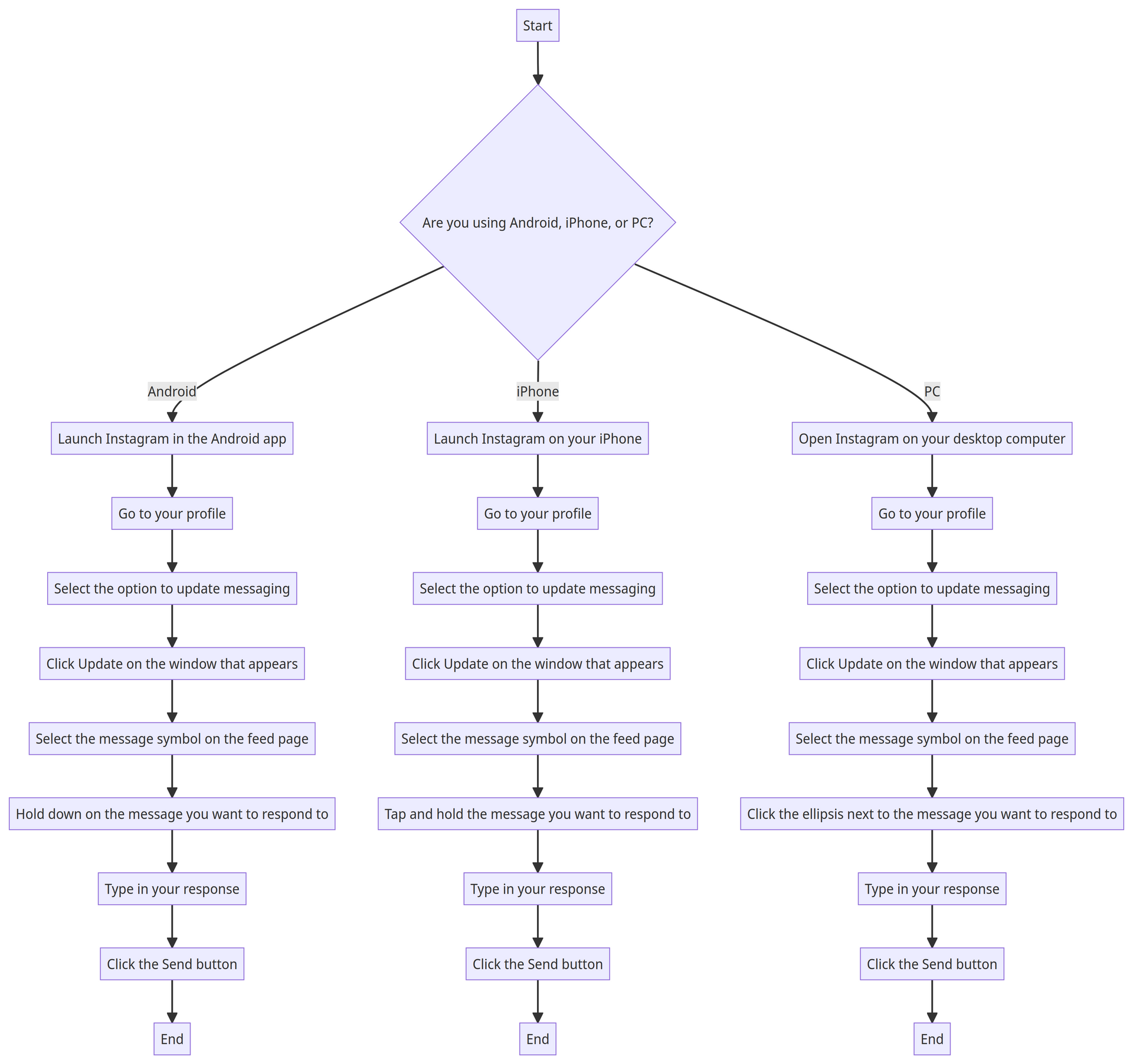
How to Reply to Specific Messages on Instagram
Replying to specific messages on Instagram is a straightforward process, whether you're using an Android device, an iPhone, or a PC. Here's how to do it:
On Android
- Launch the Instagram app on your Android device.
- Go to your profile by tapping on the profile icon at the bottom right of your screen.
- If you see an option to update messaging, select it. If not, proceed to the next step.
- Click 'Update' on the window that appears.
- Select the message symbol on the feed page.
- Hold down on the message you want to respond to.
- Type in your response and click the 'Send' button.
On iPhone
- Launch Instagram on your iPhone.
- Go to your profile and select the option to update messaging if it's available.
- Click 'Update' on the window that appears.
- Select the message symbol on the feed page.
- Tap and hold the message you want to respond to.
- Type in your response and click the 'Send' button.
On PC
- Open Instagram on your desktop computer.
- Go to your profile and select the option to update messaging if it's available.
- Click 'Update' on the window that appears.
- Select the message symbol on the feed page.
- Click the ellipsis next to the message you want to respond to.
- Type in your response and click the 'Send' button.
For more detailed instructions, check out our step-by-step guide on how to respond to Instagram messages.

Troubleshooting Steps for Instagram Messaging Issues
If you're still unable to reply to specific messages on Instagram, here are some troubleshooting steps you can try:
- Update the Instagram App: Ensure you're using the latest version of the Instagram app. You can check for updates in your device's app store.
- Check Your Internet Connection: A poor or unstable internet connection can cause issues with Instagram's messaging feature. Try switching between Wi-Fi and mobile data to see if this resolves the issue.
- Clear Cache and Cookies: Over time, your device stores data from the apps you use, which can sometimes cause issues. Clearing your cache and cookies can help resolve these issues.
- Reinstall the Instagram App: If the above steps don't work, try uninstalling and reinstalling the Instagram app. This can help resolve any issues caused by the app's installation.
- Contact Instagram Support: If you're still having trouble, it might be time to contact Instagram support. They can help you identify and resolve any issues with your account.

Tips for Managing Your Instagram Account and Keeping Your Messages Safe
Keeping your Instagram account safe is crucial, especially if you use it for business. Here are some tips to help you manage your account and keep your messages safe:
- Use a Strong Password: This is the first line of defence for your account. Make sure your password is unique and complex.
- Enable Two-Factor Authentication: This adds an extra layer of security to your account. Even if someone gets your password, they won't be able to access your account without the second verification step.
- Be Wary of Suspicious Links: Phishing attacks are common on social media. Never click on suspicious links, even if they appear to be from Instagram.
- Keep Your App Updated: Regularly updating your Instagram app ensures you have the latest security features.
- Monitor Your Account Activity: Regularly check your account activity to spot any unusual behaviour. If you notice anything suspicious, change your password immediately and report the activity to Instagram.
- Be Careful with Third-Party Apps: Only use third-party apps that you trust and that have good reviews. These apps can sometimes have security vulnerabilities or may not follow Instagram's guidelines, which can put your account at risk.
For more tips on how to keep your Instagram account safe, check out our comprehensive guide on Instagram account management.

Conclusion
Experiencing issues with Instagram's messaging feature can be frustrating, especially if you rely on Instagram for personal connections or business communications. However, understanding the potential causes of these issues and knowing how to troubleshoot them can help you resolve them quickly and efficiently.
Remember, keeping your Instagram app updated, managing your account securely, and following Instagram's community guidelines can help prevent many common issues. If you're still experiencing problems, don't hesitate to contact us for assistance.
For more tips and guides on how to make the most of Instagram, visit our content hub.
Your Go-To Instagram Growth Service
Gain real followers and enhance engagement levels with the help of our Real phone software that automatically interacts with other Instagram profiles.
Trusted by thousands, we're here to help you grow your personal or brand presence on Instagram.












